失能險理賠案例-鼻竇炎造成眼睛失明
因鼻竇炎造成左眼失明,右眼視力0.1之六級殘 客戶於 106年5月底投保 三家殘扶險 107年3月9日於台中榮…
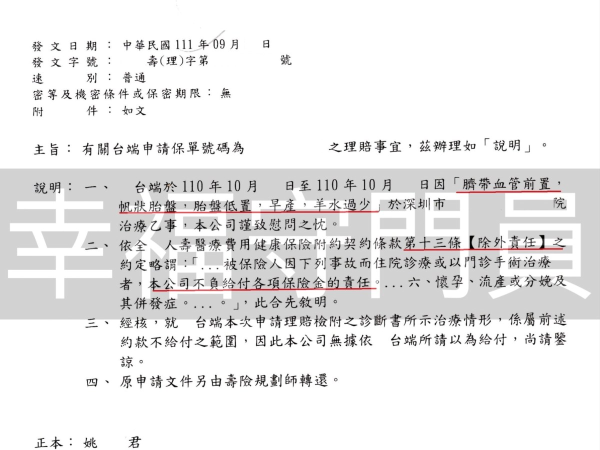
因前置血管剖腹,保險賠不賠?
客戶在六年多前幫老婆投保實支實付醫療險,六年多來沒有申請過任何 理賠,在110年懷孕,懷孕過程中,因為前置血管…
沒有年度理賠上限的醫療險改變老王的一生!
本集預告: 這次不是小明發生車禍 而是隔壁老王發生跟小明一樣嚴重的車禍 但是老王的太太幫老王買的是其他家醫療實…
小明的一場車禍告訴你什麼是年度理賠總限額!
本集預告: 多災多難的小明這次發生嚴重車禍, 還好小明媽有先幫他投保保險了。 讓我們繼續看下去… 住院醫療…
新生兒篩檢與投保的注意事項與觀念
關於新生兒保單的規劃與投保的時間點,這是一個很老舊的討論, 在網路上有分成兩派,先自費檢查和先投保兩派都有人支…
疫情期間在家自己料理要注意食品安全(元大病房升等)
防疫期間大家都自我隔離,因此正在學習烹飪料理, 儘量避免外出下,也要多注意食品安全衛生。 這個理賠案件是: 沙…
關注我的網誌
將最新內容直接傳送到你的收件匣。
